中国水运
期刊订阅
过刊浏览
投稿/审稿登陆
注册
首页
杂志介绍
理事会
投稿指南
审稿指南
联系我们
过刊浏览 >
2023年第卷第2期 >
2023(2). DOI:10.13646/j.cnki.42-1395/u.2023.02.020
上一篇
|
下一篇
基于WebGIS的长江口航道测绘信息平台的建设与应用
罗成;付桂
罗成;付桂
在期刊界中查找
在Google Scholar中查找
在百度中查找
在PubMed中查找
在本站中查找
Published 2026-03-30
在期刊界中查找
在Google Scholar中查找
在百度中查找
在PubMed中查找
在本站中查找
发布日期:2026-03-30
摘要
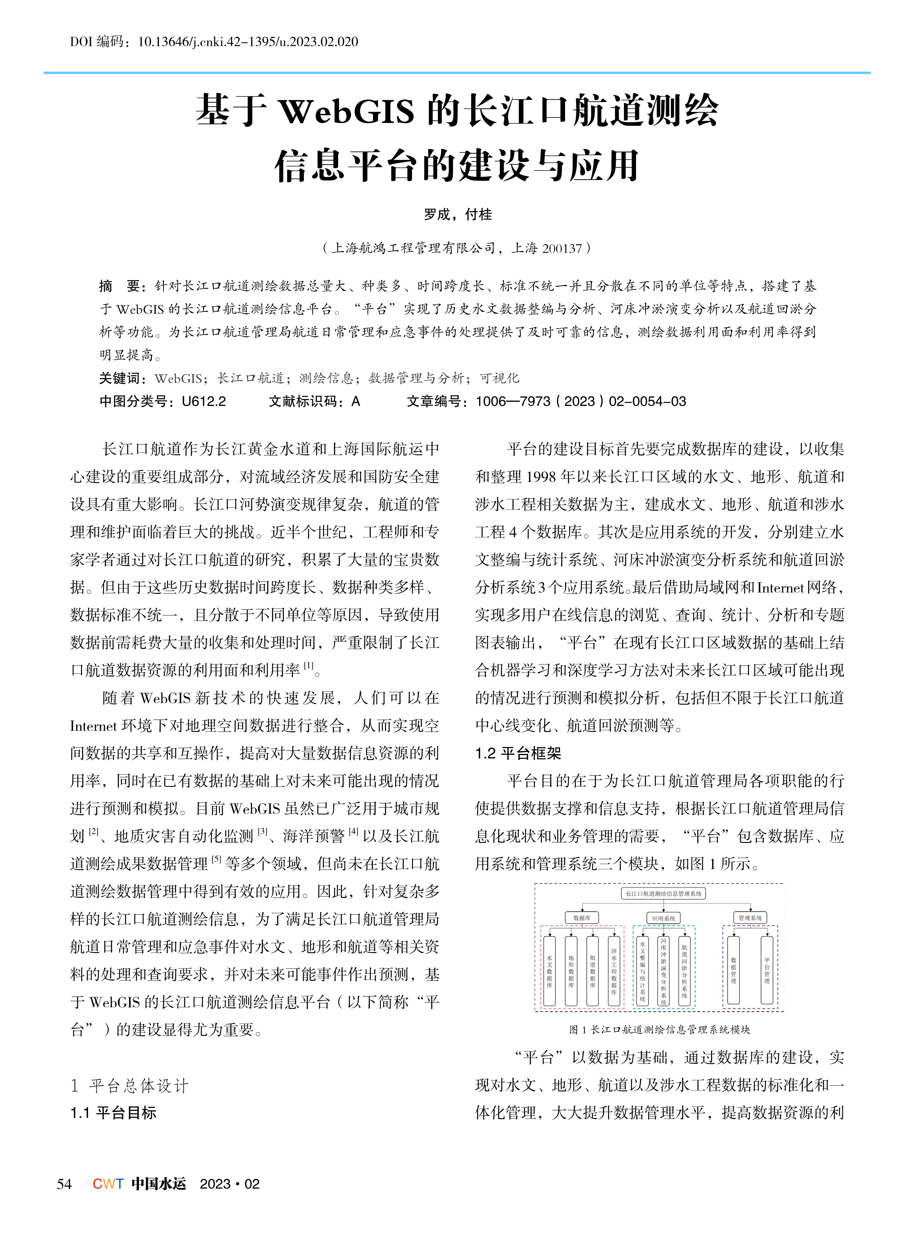
图/表
访问统计
PDF预览
参考文献
相似文献
印证文献
附件
[关键词]
[摘要]
[Key word]
[Abstract]
更多...
更多...
PDF(2.07 M)
XML下载
HTML下载
导出引用
引用本文 / Get Citation
分享 / Share
文章指标 / Article Metrics
点击次数:
下载次数:
Html阅读次数:
引用次数:
历史 / History
收稿日期:
最后修改日期:
在线发布日期: 2026-03-30
地址:湖北省武汉市汉口青岛路7号14层 电话:027-82782748 027-82824852 027-82767375
传真:027-82767371 邮箱:zgsyzz@vip.163.com zgsyzz@163.com
版权所有:中国水运杂志出版中心
技术支持:北京勤云科技发展有限公司
邮编:430014
关注微信公众号